Instance Verification Kit (IVK)

spin lock @ [11289+45+/linux-3.19-rc1/drivers/usb/gadget/udc/fotg210-udc.c]
Instance Signature: lock

The Matching Pair Graph:


Function Name
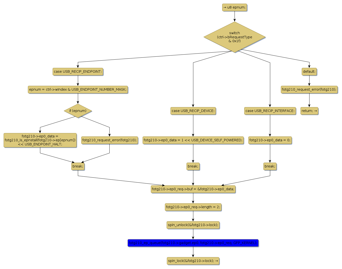
Control Flow Graph (CFG)
Events Flow Graph (EFG)
Source Correspondence
fotg210_done [1658+12+/linux-3.19-rc1/drivers/usb/gadget/udc/fotg210-udc.c]
fotg210_ep0_queue [9577+17+/linux-3.19-rc1/drivers/usb/gadget/udc/fotg210-udc.c]
fotg210_ep0in [19913+13+/linux-3.19-rc1/drivers/usb/gadget/udc/fotg210-udc.c]
fotg210_ep0out [19457+14+/linux-3.19-rc1/drivers/usb/gadget/udc/fotg210-udc.c]
fotg210_ep_dequeue [11039+18+/linux-3.19-rc1/drivers/usb/gadget/udc/fotg210-udc.c]
fotg210_ep_disable [5468+18+/linux-3.19-rc1/drivers/usb/gadget/udc/fotg210-udc.c]
fotg210_ep_queue [10287+16+/linux-3.19-rc1/drivers/usb/gadget/udc/fotg210-udc.c]
fotg210_get_status [17628+18+/linux-3.19-rc1/drivers/usb/gadget/udc/fotg210-udc.c]
fotg210_in_fifo_handler [20568+23+/linux-3.19-rc1/drivers/usb/gadget/udc/fotg210-udc.c]
fotg210_irq [21146+11+/linux-3.19-rc1/drivers/usb/gadget/udc/fotg210-udc.c]
fotg210_out_fifo_handler [20807+24+/linux-3.19-rc1/drivers/usb/gadget/udc/fotg210-udc.c]
fotg210_setup_packet [18442+20+/linux-3.19-rc1/drivers/usb/gadget/udc/fotg210-udc.c]